Bluetooth MIDIと普通の5pin DIN MIDIの変換器を作ります。 ArduinoはBluetooth MIDIを受信し、SerialポートからMIDIを5pin DINに出力します。 また、5pin DINから受け取ったMIDIはArdhinoのSerialポートで受け取り、 Bluetooth MIDIに変換します。

楽器と変換器は2本の5pin DINケーブル(有線)で接続します。 パソコンと変換気はBluetooth MIDIで接続します。 変換機と楽器は有線なので近くにないとなりませんが、変換気とパソコンは無線なので距離を離すことができます。

Bluetoothのモジュールは「Bluetooth 4.0 Low Energy BLEシールド v2.1」を使っています。 Macと接続する場合、 Windowsと接続する場合についてはそれぞれ記事を書いています。
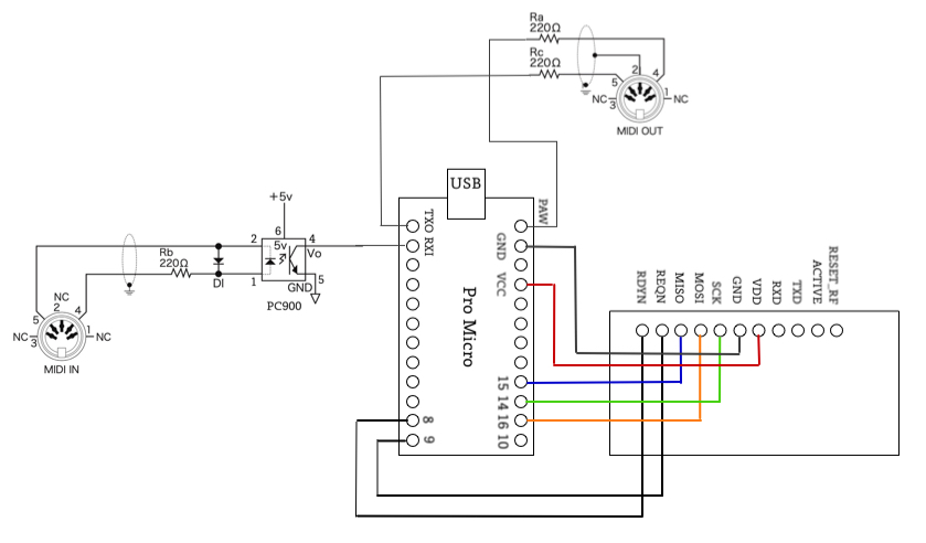
ここでは、Arduino Pro Micro(5V版)を使った接続を書いておきます。Pro Microは3.3V版もありますが、 BLEシールドが5V対応ですので、これに合わせています。接続は以下の通りです。 Pro Microはピンが番号順に並んでいないので注意が必要です。

ブレッドボードでの接続テスト

ケースに収めてみました。

Arduino Pro MicroとBLEシールドの接続を表にまとめます、
| ProMicro Pin番号 | 内容 | BLE-SHILD |
|---|---|---|
| 1 | TX | |
| 2 | RX | |
| 3 | GND | |
| 4 | GND | |
| 5 | D2/SDA | |
| 6 | D3/SCL | |
| 7 | D4/A6 | |
| 8 | D5 | |
| 9 | D6/A7 | |
| 10 | D7 | |
| 11 | D8/A8 | REON |
| 12 | D9/A9 | RDYN |
| 13 | D10/A10 | |
| 14 | D16/MOSI | MOSI |
| 15 | D14/MISO | MISO |
| 16 | D15/SCK | SCK |
| 17 | D18/A0 | |
| 18 | D19/A1 | |
| 19 | D20/A2 | |
| 20 | D21/A3 | |
| 21 | VCC | VCC |
| 22 | RESET | |
| 23 | GND | GND |
| 24 | RAW |
5-pin DIN MIDI to Bluetooth MIDI
Bluetooth MIDI to 5-pin DIN MIDI
MIDI受信用のフォトカプラPC-900をTLP552に変更、合わせて、Bluetooth MIDIと5pin DINのMIDIを受信した際 LEDが点灯する用に改造しました。
